选择分类:当前分类——当前分类
本站推荐:
超短波物品遗留提醒报警器
文章长度[12669] 加入时间[2007/1/4] 更新时间[2026/2/19 20:37:23] 级别[0] [评论] [收藏]

作者:未知 来源:未知

  本文介绍的这种物品遗留提醒报警器体积小巧,外形尺寸为17×35×100mm,如同两只火柴盒,控制距离为1-5m(可以调至15m),报警声宏亮、功耗低、频率稳定、成本低、易制作,很适合随身携带,防止重要物品离开主人,亦可用作小孩走动监察,有兴趣者不妨一试。
  工作原理

  该装置是由发射机和接收机两部分组成的系统,工作于调频(FM)波段。发射机的电路工作原理见图1(点击下载原理图)。它是由三极管VT1、VT2及其外围元件构成的多谐振荡器,其工作频率约为1000Hz,其信号通过电容器C3取出去调制由VT3及其LC元件构成的调频振荡器,被调制的调频信号从C10输出,通过机内微型天线向空间辐射。其中C6的作用是加宽频带并能有效防止人体感应对频率的影响。

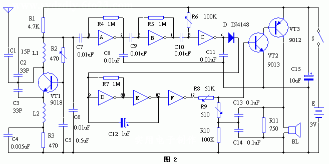
  接收机的电路工作原理见图2(点击下载原理图)。由三极管VT1及其LC元件等组成超再生接收电路,用来接收发射机发出的调频信号。门电路A、B、C构成信号放大电路,将接收到的信号放大、比较、倒相去控制门电路D、E组成的1Hz振荡电路,再由门电路F倒相输出去控制由三极管VT2、VT3组成的互补音频振荡器。
  当接收到发射机信号时,门电路C输出为正,二极管VD导通,门D、E组成的低频振荡器停振,门F输出为低电平,VT2、VT3互补振荡器停振,扬声器BL不发声。
  一旦接收不到发射机的信号,即目标物或小孩离开主人1-15m,门电路C输出低电平,VD截止,门电路D、E构成的低频振荡器工作,门F倒相输出频率为1Hz的正脉冲控制互补振荡器电路发出急促的“嘟…嘟…”声提醒主人注意,直至目标物可小孩回到控制距离范围内,其报警声自动停止。
  元器件选择与制作
  元器件清单见下表。
  发射机部分
 
编 号
名 称
型 号
数 量
R1、4 电阻 20K
2
R2、3 电阻 100K
2
R5 微调电阻 91K
1
R6 微调电阻 100K
1
R7 电阻 51K
1
R8 电阻 470Ω
1
C1、2 瓷片电容 0.01u
2
C4 瓷片电容 0.005u
1
C5、6 瓷片电容 33P
2
C7 瓷片电容 0.1u
1
C8 瓷片电容 30P
1
C9 微调瓷介电容 10-3P
1
C10 瓷片电容 51P
1
L 电感 自制(见表后文字)
1
VT1、2 晶体三极管 9011
2
VT3 晶体三极管 9018
1
S 开关 微型拨动开关
1
E 电池组 3V
1

  接收机部分
 
编 号
名 称
型 号
数 量
编 号
名 称
型 号
数 量
R1 电阻 4.7K
1
C12 电解电容 1u
1
R2 微调电阻 200K
1
C13、14 瓷片电容 0.1u
1
R3 电阻 470Ω
1
C15 电解电容 10u
1
R4、5、7 电阻 1M
3
D 二极管 IN4148
1
R6 微调电阻 100K
1
VT1 晶体三极管 9018
1
R8 微调电阻 51K
1
VT2 晶体三极管 9013
1
R9 微调电阻 510Ω
1
VT3 晶体三极管 9012
1
R10 电阻 100K
1
IC 六非门集成电路 CD4069
1
R11 电阻 750Ω
1
L1 电感 同发射机的L1
1
C1 瓷片电容 15P
1
L2 电感 6.5um色码电感
1
C2、3 瓷片电容 33P
2
BL 扬声器 小型
1
C4 瓷片电容 0.005u
1
S 开关 小型拨动
1
C5 瓷片电容 0.5u
1
E 电池组 3V
1
C6-11 瓷片电容 0.01u
6
     

  为缩小体积,电阻全部采用1/16W微型元件,瓷片电容和电解电容全部采用缩小型,BL采用Φ12mm的微型电磁讯响器。发射机中的电感线圈L1用Φ1mm的漆包线在Φ7.5mm铅笔上绕3圈,脱胎而成。接收机中的电感线圈L1与发射机中的L1完全相同。发射机和接收机各采用5号电池两节。选用的元器件质量将直接影响到该装置的电气性能,焊接完毕,检查确认无误,接通电源既可进行调试。选用调频收音机调整发射机,使收音机在低频端能接收到发射机发出的信号,应注意避开当地调频电台,仔细调整发射机电路中的R5、R6、C9,并逐渐拉开接收距离,使接收到的声音最大,发射机工作电流调至最小约为0.3mA左右为止。
  然后用调整好的发射机来调整接收机,将接收机中的电磁讯响器BL断开,接入高阻抗的耳机,仔细调整R2及发射机的可变电容器C9(注意避开当地电台),使耳机中听到的发射机声音最大、最清晰,再逐渐拉开两机距离,同时再调整R6至所需的监察距离,此时门电路C输出端的电压值约为1.5V。关掉发射机后,测门电路F输出端应为3V脉冲,调整R7、C12可以改变脉冲宽度。打开发射机,F输出端应变为0V。再关掉发射机,接入电磁讯响器BL,应发出间歇“嘟…嘟…”声。如无声或声音小,应仔细调整R8、R9、R11及C13、C14,使报警声最大。此时实测工作电流约为70mA左右。打开发射机,在调定的距离内BL不应发声,此时的守候电流约为0.5mA。
  本机工作于超短波波段,实际控制距离与两机所处的位置、环境及阻阻挡程度有关。接收机不能和锡纸香烟及其它较大的金属物放置在一起,也不能用手握住高频部位,否则会因频率的漂移而失控。

1、 本站不保证以上观点正确,就算是本站原创作品,本站也不保证内容正确。
2、如果您拥有本文版权,并且不想在本站转载,请书面通知本站立即删除并且向您公开道歉! 以上可能是本站收集或者转载的文章,本站可能没有文章中的元件或产品,如果您需要类似的商品请 点这里查看商品列表!