LM317 是三端可调正稳压器集成电路;LM317 的输出电压范围是 1.25V—37V(本套件设计输出电压范围是 1.25V—12V),负载电流最大为 1.5A。它的使用非常简单,仅需两个外接电阻来设置输出电压。此外它的线性调整率和负载调整率也比标准的固定稳压器好。LM317 内置有过载保护、安全区保护等多种保护电路。
为保证稳压器的输出性能,R应小于240欧姆。改变RP阻值即可调整稳压电压值。D5,D6用于保护LM317。
输出电压计算公式:Uo=(1+RP/R)*1.25 电路工作原理:
220V的交流电从插头经送到变压器的初级线圈,并从次级线圈感应出经约9V的交流电压送到4个二极管。二极管在电路中的符号有短线的一端称为它的负极(或阴极),有三角前进标志的一端称为它的正极(或阳极)。的基本作用是只允许电流从它的正极流向它的负极(即只能按三角标示的方向流动),而不允许从负极流向正极。我们知道,交流电的特点是方向和电压大小一直随时间变化,用通俗的话说,它的正负极是不固定的。但是对照图1来看,不管从变压器中出来的两根线中那根电压高,电流都能而且只能由D3或D4流入右边的电路,由D1或D2流回去。这样,从右边的电路来看,正极永远都是D3和D4连接的那一端,负极永远是D1和D2连接的那一端。这便是二极管整流的原理。二极管把把交流电方向变化的问题解决了,但是它的电压大小还在变化。而电容器有可以存储电能的特性,正好可以用来解决这个问题。在电压较高时向电容器中充电,电压较低时便由电容器向电路供电。这个过程叫作滤波。图中的C1便是用来完成这个工作的。

经过C1滤波后的比较稳定的直流电送到三端稳压集成电路LM317T的Vin端(3脚)。LM317T是一种这样的器件:由Vin端给它提供工作电压以后,它便可以保持其 Vout端(2脚)比其ADJ端(1脚)的电压高1.25V。因此,我们只需要用极小的电流来调整ADJ端的电压,便可在 Vout端得到比较大的电流输出,并且电压比ADJ端高出恒定的1.25V。我们还可以通过调整PR1的抽头位置来改变输出电压-反正LM317T会保证接入ADJ端和 Vout端的那部分电阻上的电压为1.25V!所以,可以想到:当抽头向上滑动时,输出电压将会升高!
图中C2的作用是对LM317T 1脚的电压进行小小的滤波,以提高输出电压的质量。图中D5的作用是当有意外情况使得LM317T的3脚电压比2脚电压还低的时候防止从C3上有电流倒灌入LM317T引起其损坏
元件的选择都有弹性。IC选用LM317T或与其功能相同的其它型号(如KA317等,可向售货员咨询)。变压器可以选择一般常见的9-12V的小型变压器,二极管选1N4001-1N4007均可。C1选择耐压大于16V、容量470-2200μF的电解电容均可。值得注意的是C2的容量表示法:前两位数表示容量的两位有效数字,第三位表示倍率。如果第三位数字为N,则它的容量为前两位数字乘以10的N次方,单位为PF。如C2的容量为10×104=100000PF=0.1μF。C2选用普通的磁片电容即可。C3的选择类似于C1。电阻选用1/8W的小型电阻
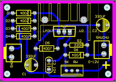
PCB安装图如下所示:

制作过程:
电路并不复杂,只要按照原理图去装配,一般不会有什么问题。装配时要注意的是二极管的极性,拿1N400X系列的二极管来说,标有白色色环的一端是它的负极。还有电解电容的极性,新买来的电解电容,它的两个引脚是不一样长的。较长的一端是它的正极,也可以从柱体上的印刷标志来区分,一般在负极对应的一则标有“-”号。装配时,可以制作一块小的线路板,也可以直接用元件搭接。LM317因工作电流较小,可以不加散热片。装好后再检查一遍,无误后接通电源。这时用万用表测量C1两端,应有11V左右的电压,再测C3两端,应有2-7V的电压。再调节PR1,C3两端的电压应该能够改变,调到你所需要的电压即可。输出端可以接一根十字插头线,以便与随身听等用电器相连
装好的成品如下图所示:

带变压带表头的图片如下:

查看和发表评论 管理员一般会在8-48小时内回复,会删除无意义的留言以及重复留言,请保证留言标题清晰,内容明确! 1、评论不代表本站观点。 另外,即使是本站原创作品,本站也不保证内容绝对正确。 2、如果您拥有本文版权,并且不想在此处发表,请书面通知本站立即删除并且向您公开道歉! |