注意:访问本站需要Cookie和JavaScript支持!请设置您的浏览器! 打开购物车 查看留言付款方式联系我们
初中电子 单片机教材一 单片机教材二
搜索上次看见的商品或文章:
商品名、介绍 文章名、内容
首页 电子入门 学单片机 免费资源 下载中心 商品列表 象棋在线 在线绘图 加盟五一 加入收藏 设为首页
 商品分类
※ 电子制作套件 ※
入门初学套件· 单片机应用套件
无线对讲话筒· 数字钟数字电路
收音功放套件· 功放套件
电话门铃电平· 万用表电源
LED节能灯套件· 遥控开关报警
竞赛实训设计· 传感器类套件
贴片练习套件· 显示屏套件
※ 电子实验套件 ※
单片机编程器· 初学实验套件
单片机产品· 实验板元件
LCD模块下载· 面包板
※ 电子工具 ※
仪器仪表· 电钻/钻头
焊接固定· 镊钳螺丝刀
工具套装· 元件盒胶袋
※ 电子电路板 ※
万能线路板· 感光敷铜板
收音功放成品· 其它成品板
单片机类光板· 印刷电路光板
※ 电子元器件 ※
电阻· 电容
电位器可调电阻· 二极管
三极管· 发光二极管
可控硅· 场效应管
电感线圈· 晶振滤波器
蜂鸣压垫片· 保险管灯泡
数码管点阵· 继电器干簧管
※ 贴片元器件 ※
贴片二极管· 贴片电阻/容
贴片三极管· 贴片常用IC
贴片40/74系· 贴片电感开关
贴片单片机·
※ 五金塑胶线材 ※
开关· IC插座
插头插座· 杜邦插接件
旋钮· 热缩管
电动机· 电子导线
连接线· 散热片
螺丝弹簧· 电池盒扣
电子制作盒·
※ 集成电路IC ※
单片机芯片· CD40系列IC
配单片机IC· 74LS系列IC
74HC系列IC· 运放耦合器
收发功放IC· 电源稳压IC
音乐动物IC· LED芯片
※ 模组传感器 ※
特色传感模块· 无线模块开关
传感测试探头· 气温湿传感器
※ 日常电子产品 ※
电源变压器· 图书管资料
功放收音机· 其它产品
喇叭· 音响炮筒
※ 特价电子 ※
新品优惠· 特价商品
库存回收· 停止供货
当前位置: 首页 >>> 【图片版】 【图文版】 【文字版

注:为了提高网速,图片可能被压缩! 图片仅供参考!
智能红外人体探测报警及迎宾套件
商城价格:¥17.90 元  免费注册有礼送
贵宾价格:¥15.22 元  加入贵宾更优惠
单件重量:125 克(仅供参考,包装重量另计)
  货源充足 支持零售   加入收藏  我要评论
点这里将商品放入购物车 

如果您喜欢该商品,您可以放入购物车!当您选好商品后,您可以留下您的地址和电话并提交订单,本站会按顺序处理!

请您放心,提交订单并不表示必需购买。 提交订单仅仅是信息交流的一种方法,仅仅只代表了您临时的潜在需求,您完全可以决定不购买,并且不需要任何理由。

注:本站图片仅供参考!因各种原因,图片与实物不一定相符,不便之处敬请谅解!我们会尽快改良!

智能红外人体探测报警及迎宾套件:红外防盗报警器,迎宾报警二合一(红外头感应=日夜可用) 。 红外感应:采用高灵敏度红外探头。无需声音,无需光线,无需震动,即使是夜晚漆黑状态,一旦有人进入监控范围,报警器就会自动检测并发出高强度警笛报警声或是“叮咚,您好,欢迎光临!”适应于商店、仓库、写字楼、厂房、居家等。

功能特点:
 1、 全自动红外感应
 2、 可调节方向
 3、 主机内置喇叭,迎宾响度85±5分贝(迎宾器家族中算是最大声的了)
 4、 声音:一档是:叮咚,您好,欢迎光临
           二档是:报警声(注:报警声没有迎宾声音大)
 5、  3节5号(AA)电池供电,节能耐用;也可外接12V电源 (电池和电源需另配)
 6、  远距离探测:0-6米
 7、实际尺寸:8*4*8CM
 8、净重:0.14KG


注意:套件没有配调节支架,其它骷颗淦耄饪恰I厦媸亲昂玫某善吠迹莶糠挚突У男枨螅忠烟峁┭笆盗返纳⒓艹墒斓牟罚δ芪榷ǎ罢咦昂煤缶涂梢苑旁诩颐呕虻昝趴诘弊饔偷墓ぞ撸挥锌腿私啪吞嵝阎魅俗⒁猓涤眯院芮浚M蠹蚁不叮安焕朔选!�

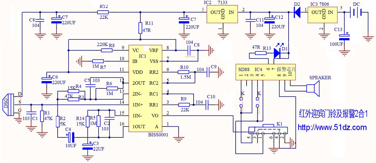
原理图如下:

  欢迎查看原理图!请点击图片在新窗口打开,并将图片放大化后再看!

点击看大图

  安装和使用方法
 1、将门铃背部的电池盖按箭头方向推开,装入三节5号电池(建议使用碱性电池),盖上电池盒盖。
将门铃开关拨至语音档或警报档
当有客人进入时,电子迎客门铃会发出您之前选择好的声音。
 注意事项
  每次安装电池本产品需进行“自检”约15-20S左右,再进入正常工作状态.
灵敏度和音量出厂已经设为标准状态,不可调的
  若本产品出现自动响声或不正常现象,请检查电池供电或安装位置是否得当(避免直接面对着发光灯具/阳光照射/反射/直射到的地方   如果环境气温过高(高于30度)探测器会出现由远变近现象,这属于正常。
当门铃声音变弱时,请更换电池,门铃尽量避免安装在直接面向空气流量变化大的位置(如:冷气出风口、排气扇口、电热炉附近等),不要装在日晒雨淋的地方.

 

 ;如果需要配12V电源可以另加3.6元,请在备注收费中加上,在备注说明中说明,谢谢!

 


您有没有试过:当您在营业中,您的商铺(写字楼)有客人或“吓人的人”进来而不知道?且就在这不留意的几钞钟内而错失了商机或丢失了财物?应该好多人都有过类似的经历了!现在,只要您拥有这“音乐/报警感应门铃”就不用苦恼和担心了!使用时,只要您将迎宾器放在您的商铺(写字楼)的门口,有人经过门口进入,迎宾器就会感应到,并会发出“叮咚-欢迎光临”或报警的铃声……这样您就安心上上洗手间或者工作啦啦……
红外线遥感探测,灵敏度高,不受光线场合等影响。不像其他的是光控的,在黑暗环境下不能工作。可旋转支架更方便监视角度的调整,你可以放着、也可以固定在墙壁上。耗电极微。无须打孔排线,免去线路铺设之麻烦支出,不影响装修美观。专用挂架,可以前后旋转,特制自攻螺丝孔眼,方便顶部挂起安装,感应效果更加显著。

参考制作视频点击: 智能红外人体探测报警及迎宾套件制作视频https://www.bilibili.com/video/


查看和发表评论
管理员一般会在8-48小时内回复,会删除无意义的留言以及重复留言,请保证留言标题清晰,内容明确!
1、评论不代表本站观点。 另外,即使是本站原创作品,本站也不保证内容绝对正确。
2、如果您拥有本文版权,并且不想在此处发表,请书面通知本站立即删除并且向您公开道歉!

2010年优惠大酬宾:凡在本商城免费注册并且提交订单购买商品者,本站都会例行赠送《电脑钻孔的万能线路板一》一块! 查看详情
本站协议 | 版权信息 |  关于我们 |  本站地图 |  营业执照 |  发票说明 |  付款方式 |  联系方式
深圳市宝安区西乡五壹电子商行——粤ICP备16073394号-1;地址:深圳西乡河西四坊183号;邮编:518102
E-mail:51dz$163.com($改为@);Tel:(0755)27947428
工作时间:9:30-12:00和13:30-17:30和18:30-20:30,无人接听时可以再打手机13537585389